药学院杜娟娟团队报道一种基于DNA条码高通量筛选技术开发的肾脏靶向蛋白质药物递送纳米载体新方法-0033990威尼斯

0033990威尼斯

清华主页 - 清华新闻 - 学术科研 - 正文

药学院杜娟娟团队报道一种基于DNA条码高通量筛选技术开发的肾脏靶向蛋白质药物递送纳米载体新方法

清华新闻网2月19日电 蛋白质药物因其高特异性和在调节生物过程中的关键作用,已成为治疗多种疾病的重要手段。然而,在系统性给药时,蛋白质药物常因作用于非靶组织而产生副作用。因此,开发能够精准靶向特定器官或组织的纳米载体,对于提高蛋白质药物的疗效和安全性至关重要。

纳米载体在体内会面临多种生物屏障,并与多种生物分子相互作用。其尺寸、电荷、形状、表面化学性质、刚性以及化学组成等因素均会影响其体内分布、细胞摄取和治疗效果。由于纳米载体与生物体之间的相互作用极为复杂,开发针对特定器官的靶向载体仍面临巨大挑战。此外,传统的纳米载体筛选方法效率低下,难以快速找到理想的靶向载体。

近日,0033990威尼斯药学院杜娟娟团队利用DNA条码高通量筛选技术,成功开发出一种能够高效将蛋白质递送至肾脏的纳米载体。通过将独特的DNA序列嵌入纳米载体,研究人员可以在体内同时筛选多种纳米载体,从而大大提高了筛选效率。这一成果为肾脏疾病的治疗提供了新的思路和工具。

研究团队构建了一个包含143种不同表面性质的纳米胶囊库,并通过原位自由基聚合反应将多种单体组合成具有独特表面特性的纳米胶囊(图1)。利用DNA条码技术,他们将生物素标记的DNA条码与纳米胶囊结合,并通过光可切割连接子实现DNA条码的高效提取和富集。在体外实验中,研究人员发现某些特定组成的纳米胶囊对细胞具有高效的结合能力。进一步的,在小鼠体内筛选实验中,研究者成功筛选出能够特异性富集在肾脏、肝脏和肺部的纳米胶囊。其中,肾脏富集的纳米胶囊(nSA-Z20和nSA-Z40)表现出显著的靶向能力,且实验表明纳米胶囊的聚合物组成是决定肾脏富集的关键因素,而非纳米胶囊的尺寸或表面电荷。

20250224-药学院-学院供稿-图1.jpg

图1. DNA条码以及纳米胶囊库的设计

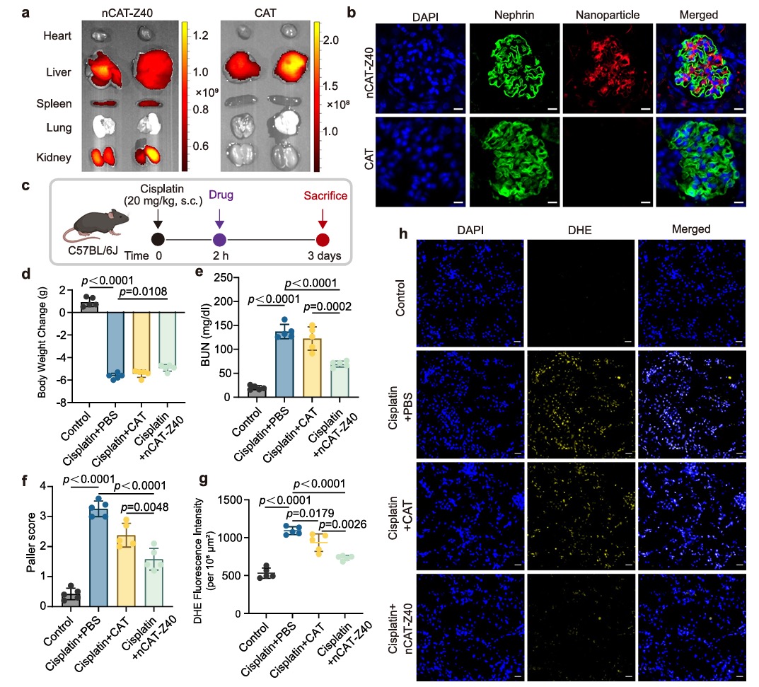
研究团队还利用这些肾脏靶向纳米胶囊递送过氧化氢酶(Catalase),以缓解顺铂诱导的急性肾损伤。实验结果表明,经过纳米胶囊递送的过氧化氢酶能够显著减轻肾脏损伤,降低血清尿素氮和肌酐水平,并减少肾脏中的活性氧(ROS)生成(图2)。

20250224-药学院-学院供稿-图2.jpg

图2. 肾靶向纳米胶囊显著缓解顺铂诱导的急性肾损伤

该研究不仅提供了一种高效的纳米载体筛选方法,还展示了通过表面工程调控纳米载体分布的潜力。借助DNA条码技术,研究人员能够在复杂的生物环境中快速找到理想的纳米载体,为蛋白质药物的精准递送提供了新的策略。未来,该团队还将深入研究纳米载体在体内的蛋白冠组成,以更好地理解其靶向机制。纳米载体的精准递送技术有望在更多疾病的治疗中发挥重要作用。

相关研究成果以“条形码筛选识别纳米载体的蛋白质输送到肾脏”(Barcoded screening identifies nanocarriers for protein delivery to kidney)为题,于1月21日发表于《自然·通讯》(Nature Communications)。

0033990威尼斯药学院杜娟娟副教授为论文的通讯作者,药学院2018级已毕业博士生王璐瑶(现为西湖大学工学院博士后)、2022级博士生周雯为论文的共同第一作者。陈航(现北京大学医学部博士后)、贾向前(现黑龙江大学生命科学院副教授)、郑培源(2020级博士生)等为研究作出了重要贡献。华南理工大学杜步婕教授、0033990威尼斯药学院田博学副教授为研究提供了帮助。研究得到国家重点研发计划和清华-北京生命科学联合中心(CLS)项目的资助。

论文链接:

https://www.nature.com/articles/s41467-025-56257-3

供稿:药学院

编辑:李华山

审核:郭玲

2025年02月19日 10:41:42

相关新闻

读取内容中,请等待...

最新动态

0033990威尼斯新闻中心版权所有,0033990威尼斯新闻网编辑部维护,电子信箱: news@tsinghua.szyd.net
Copyright 2001-2020 news.tsinghua.szyd.net. All rights reserved.
0033990威尼斯